株主総会で必要な資料と初心者が失敗しがちなポイントを解説

株主総会は会社のビッグイベントです。そうであるからこそ、様々な資料が必要になります。今回は、株主総会の担当者向けに、株主総会で必要な資料と失敗しがちなポイントをご紹介します。
目次[ 非表示 ][ 表示 ]
必要な資料は6種類
株主総会は、大きく分けると開催前→本番→開催後の3つのシーンに分けられ、各シーンで必要な資料があります。まずは、株主総会で最低限必要な資料6個をご紹介します。

招集通知
株主総会の2週間前(公開会社でない株式会社は1週間前(定款でさらに短縮可能))までに、株主へ招集通知を発送しなければなりません(会社法第条1項)。
招集通知は、株主が株主総会へ出席する機会の確保が目的です。そのため、最低限、株主総会の日時・場所や目的事項は記載しなければなりません(会社法第298条1項1号、2号)。
株主総会の招集通知について。発送時期や記載すべき項目を紹介
株主総会の招集通知については「株主総会の招集通知について。発送時期や記載すべき項目を紹介」で詳しく解説しています。
参考書類
株主が書面による議決権の行使が可能な場合、株主が議決権を行使するに当たり参考となる事項を記載した書類(株主総会参考書類)も発送する必要があります(会社法第301条第1項)。
特に記載事項が法定されているわけではありませんが、株主に自社の状況を分かりやすく伝えられるような資料が求められます。
事業報告・計算書類
定時株主総会では、計算書類及び事業報告を提出し、株主の承認を得なければなりません(会社法第438条1項)。取締役会設置会社では、定時株主総会の招集通知に際して、これらを株主へ提供する必要があります(会社法第437条)。
実務的には、招集通知と事業報告・計算書類をセットで株主へ発送する会社が多いです。例えば、株式会社ZOZOでは、事業の実績も含めた詳細な報告書を招集通知とセットで株主へ発送しています。
計算書類って何?株主総会担当向けに押さえておくべきポイントを紹介
株主総会の計算書類については「計算書類って何?株主総会担当向けに押さえておくべきポイントを紹介」で詳しく解説しています。
進行シナリオ
株主総会は、議長が司会進行を務めます。議長が円滑に進行できるよう、あらかじめ進行シナリオ(台本)を作成しておきましょう。
下記は、多くの会社で採用される一括上程・一括審議方式で株主総会を行う場合の簡単な進行シナリオのひな形です。
| 【第1 開会】 皆様おはようございます。 社長の●●です。本日はお忙しいところ当社の株主総会にご出席くださりありがとうございます。 定款第●条に基づき、私が議長を務めさせて頂きます。よろしくお願いいたします。 それでは、●●株式会社の定時株主総会を開会いたします。 まず、本日ご出席の株主数及びその議決権の数をご報告申し上げます。 当社の令和●年●月●日現在の株主数は●名、発行済株式数は●株です。 このうち、本日出席の株主数は●名、その議決権の数は、●個でございます。 したがいまして、本総会は全ての議案につき適法に決議しうることとなりました。 開会に際しまして、本日、ご留意頂きたい事項をご説明申し上げます。円滑な議事進行のため、ご質問等については、決議事項の議案の内容のご説明が終了した後にお受けいたしますので、ご理解のほど、よろしくお願い申し上げます。 【第2 報告事項と議案の説明(一括上程)】 まず、第●期の事業報告の内容を報告させて頂きます。 第●期の事業報告の内容につきましては、お手元の事業報告に記載のとおりでございます。 次に、本総会の議案を上程し、その内容を説明させて頂きます。 第1号議案「第●期計算書類承認の件」を上程いたします。 第●期計算書類の内容は、お手元の資料に記載のとおりであり、これをご承認いただくことについて、株主の皆様にお諮りするものでございます。 続きまして、第2号議案「定款変更の件」を上程いたします。 変更の内容は、招集通知の添付書類のとおりであり、これについて株主の皆様にお諮りするものであります。 以上をもちまして、全ての議案の上程及び説明を終了いたします。 【第3 質疑応答(一括審議)】 それでは、ただいまより、全ての議案につきまして、ご質問、動議、ご意見をお受けします。 なお、ご質問の際は、まず挙手をしていただき、私からご指名申し上げますので、お名前を言っていただいたで、ご発言をお願いします。 なお、ご発言の際は、その要点を簡潔におっしゃっていただきますようお願い申し上げます。 ご質問等のある株主様は挙手をお願いします。 (質疑応答) これまでの質疑応答をもちまして、決議事項に関する皆様のご理解は得られたものと考えますので、採決に移らせて頂きたく存じますが、ご異議ございませんでしょうか。異議のない株主様は拍手をお願いいたします。 それでは、多数の株主様から賛成を頂きましたので、ご質問、動議、ご意見の受付は終了し、採決に移らせていただきます。 【第4 採決】 第1号議案「第●期計算書類承認の件」について、採決を行います。本議案について、賛成の方は拍手をお願いいたします。 ありがとうございます。法定多数の賛成を得ましたので、本議案は原案どおり可決されました。 第2号議案「定款変更の件」について、採決を行います。本議案について、賛成の方は拍手をお願いいたします。 ありがとうございます。出席した株主の議決権の3分の2以上の賛成を得ましたので、本議案は原案どおり可決されました。 【第5 閉会】 以上をもちまして、本日の目的事項は全て終了しましたので、本総会は閉会といたします。ありがとうございました。 (一礼) |
もっとも、進行シナリオどおりに進む株主総会はほぼ存在しません。株主総会本番では、株主からの動議や不規則発言が当たり前のように発生するからです。動議や不規則発言に対しては、その場で瞬時に判断し適切に対応する必要があります。
そのため、シナリオを作ったからといって安心するのはNGです。本番で慌てることなく臨機応変に対応できるよう、関係法令や株主総会の運営方法に関する知識の習得を怠ってはなりません。
シナリオの他にも、株主からの質問事項を予想し想定問答集を作成しておくことをおススメします。
議事録
株主総会が終了したら、総会議事録を作成します(会社法第318条1項)。総会議事録は登記申請の際に法務局へ提出しますから、登記も見据えて作成しましょう。
なお、株主からの質問やそれに対する回答を一言一句記載する必要はなく、概要の記載でOKです(会社法施行規則第72条3項3号)。
議事録のひな形や記載例はインターネット上にあふれていますが、法務局も記載例を用意してくれていますので、これを参考にするとよいでしょう。
株主総会議事録の記載事項や注意点について。議事録の特殊ケースやひな形を紹介
株主総会の議事録については「株主総会議事録の記載事項や注意点について。議事録の特殊ケースやひな形を紹介」で詳しく解説しています。
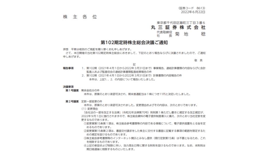
決議通知書
決議通知書の作成は法令で義務付けられているわけではありませんが、決議の結果を株主へ通知している会社もあります。例えば、丸三証券株式会社は、定時株主総会の決議通知書を作成しています。

初心者が失敗しがちな資料作成のポイント
続いて、資料作成で失敗しないためのポイントをご紹介します。
スケジュールが把握できていない
株主総会の以下2つの資料は、法令で期限が定められています。
- 招集通知
- 議事録
招集通知は原則として総会の2週間前までに発送しなければなりません。議事録の作成期限は明確には規定されていませんが、登記を要する場合には総会から2週間以内に登記する必要があります(会社法第911条1項等)。
他にも、事業報告や参考書類、進行シナリオも作成するので、相応の準備期間が必要です。招集通知の内容や総会本番の対応に不備があると株主総会決議取消の訴え(会社法第831条)を提起される可能性もありますから、入念に準備しましょう。
多数の株主が存在する大企業では、総会の半年くらい前から準備を開始します。それくらい、株主総会は重要なイベントなのです。
チェックリストを作成していない
スケジュールや準備事項を記載したチェックリストを作成しておくと、準備をスムーズに進められ、法令遵守にも役立ちます。以下のひな形は、シンプルなチェックリストの一例です。(日付は仮で設定)
| 日付 | 実施内容 | 補足 |
|---|---|---|
| R5.1.7 |
【招集通知発送】
※定款の変更については、議案の概要が必要(規則63七チ) |
2週間前までに発送(法299①) |
| R5.1.22 | 【株主総会】 | ※説明義務(314)に違反すると、決議取消事由。 回答を拒絶できる場合があり(314①但、規則71)、あまりにも長時間に及ぶのであれば整理・退場権限(315)。 |
| 第●号議案 定款変更 |
特別決議(過半数/3分の2)(466、309②十一) | |
| 第●号議案 取締役解任 |
普通決議(過半数/過半数)(341) ※解任される取締役が株主である場合は、取締役会決議と異なり特別利害関係人には当たらない |
|
| R5.1.23 | 株主総会議事録の作成(318①) 議事録の本店&支店備置(同②③) |
|
| R5.2.7 | 登記申請期限(定款変更、役員解任) |
2022年に施行された電子提供制度
続いて、新しく施行された電子提供制度の概要をご紹介します。
株主総会資料の電子提供措置とは
株主総会資料の電子提供措置とは、招集通知やその参考書類等に記載すべき情報につき、インターネットの自社ウェブサイトに掲載する措置をとり(会社法第325条の2、会社法施行規則第95条の2)、個々の株主に対しては株主総会の日時・場所・当該ウェブサイトのURLなど最低限の情報を記載した書面による招集通知を行う措置です。
これを行うためには定款の定めが必要で(会社法第325条の2)、上場企業は電子提供措置の導入が強制されています(社債、株式等の振替に関する法律第159条の2、会社法の一部を改正する法律の施行に伴う関係法律の整備等に関する法律第10条2項)。
例えば、センコン物流株式会社では、2022年9月1日施行の改正会社法に対応するため、株主総会資料の電子提供制度について定款へ追記するための定款変更を行っています。

出典:センコン物流株式会社 第63回 定時株主総会 招集ご通知
会社側からすれば、事業報告や参考書類といった膨大な書類を印刷・封入・郵送する手間とコストが省けるメリットがあります。株主側からしても、株主総会が集中する6月下旬頃に多くの会社の議案を検討しなければならないところ、インターネットを通じて簡単に情報を得ることで検討の時間を確保できるメリットがあります。
株主総会資料のweb化が義務に?担当者が知るべき「電子提供制度」の基本事項や注意点を解説
電子提供制度については「株主総会資料のweb化が義務に?担当者が知るべき「電子提供制度」の基本事項や注意点を解説」で詳しく解説しています。
株主総会自体のオンライン化も増えている
近年、株主総会自体のオンライン化も進んでいます。中でも、バーチャルオンリー株主総会は、物理的な会場を設けず、株主はインターネット等を通じて出席する方法で行われる株主総会であり、完全なオンライン化が実現しています。
近年、バーチャル株主総会(ハイブリット型含む)を開催する企業が増加しています。その理由はシンプルで、企業にとっても株主にとってもメリットが多いからです。
まず、株主にとっては、遠隔地に居住していても株主総会に出席しやすくなる、株主や企業の役員等が会場に集結しないので感染症拡大のリスクを抑えられます。
他方で、企業にとっても、リアルの会場を設ける必要がなくなり会場使用料や設営のための労力といったコストを削減できる、感染症拡大のリスクを抑えることができるメリットがあります。また、昨今急激に普及しつつあるDXに取り組むアピールできる点も企業にとって大きいでしょう。
メリットの多いバーチャル株主総会ですが、導入するためには法定の手続が必要ですから、きちんとした準備が必要です。
注目されるバーチャル株主総会とは?背景や注意点を解説
バーチャル株主総会については「注目されるバーチャル株主総会とは?背景や注意点を解説」で詳しく解説しています。
まとめ
今回は、株主総会で必要な資料と失敗しがちなポイントをご紹介しました。2022年9月から電子提供措置の制度が開始されたことで、資料の発送をオンラインで行えるようになりました。これにより、会社側はコストを削減でき、株主は情報収集が簡単になります。
専門家のサポートを受ければ、電子提供措置をはじめ株主総会のオンライン化を実現できますから、利用を検討してみてはいかがでしょうか。




